Dost zajímavý a velice podobný předmětu POB, ale tento je od katedry
mikroelektoniky. Během semestru se probírá struktura obvodů CPLD a FPGA
od f. XILINX a řeší se 2 větší úlohy.
Stopky
Návrh a implementace stopek (milisekundy a sekundy) pro obvod CPLD CoolRunner CR3064XL.
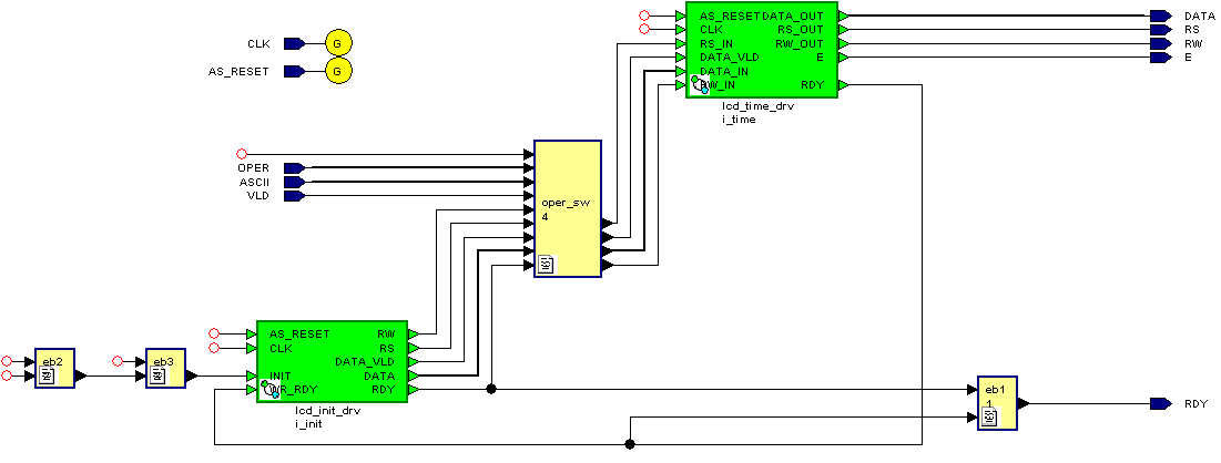
LCD driver pro DIO2 Spartan 2E